捷报体育比分

捷报体育比分 捷报体育比分
捷报体育比分

新闻通知

捷报体育比分 当前位置: 主页 > 新闻通知 > 通知公告 > 正文

捷报体育比分 2024年度省级科技研发计划联合基金项目推荐公示

发布日期:2024-04-30 作者: 阅读:

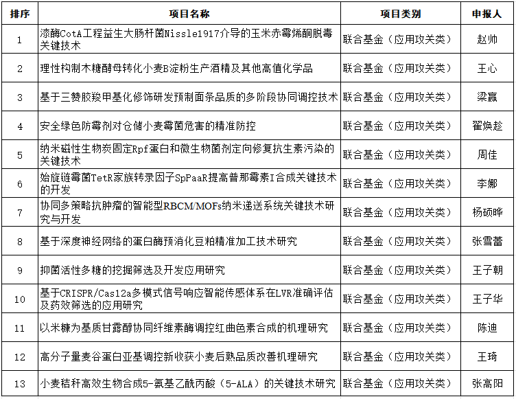
根据《关于组织申报2024年度省级科技研发计划联合基金项目的通知》,经个人申报,捷报体育比分 统一组织评审,确定我院以下项目拟推荐参加学校评审。结果如下:

评审专家:刘娜、张帅兵、李海峰、王雪琴、王乐、张勇、周广舟

监督:王朋


    捷报体育比分

2024430


捷报体育比分 地址:郑州市高新区莲花街 450001

电话:0371-67756513

Copyright©捷报体育比分-捷报比分app  版权所有